安徽确诊病例曾2次停留北京(安徽确诊病例在北京行动轨迹)

国家卫健委:昨日新增确诊病例19例,其中本土病例1例(在安徽)

月22日0—24时,全国报告新增确诊病例19例 ,其中本土病例1例(在安徽),境外输入病例18例。具体数据及分析如下:新增确诊病例分布 境外输入病例:共18例,涉及上海、四川、广东 、福建、北京、天津 、辽宁、浙江、云南9个省市 。

安徽确诊病例曾2次停留北京(安徽确诊病例在北京行动轨迹)-第1张图片

月22日0—24时 ,31省区市新增本土确诊1例在安徽,系当日全国新增19例确诊病例中的唯一本土病例,其余18例均为境外输入。 以下为具体情况分析:新增确诊病例整体情况5月22日0—24时 ,31个省(自治区 、直辖市)和新疆生产建设兵团报告新增确诊病例19例。

安徽确诊病例曾2次停留北京(安徽确诊病例在北京行动轨迹)-第2张图片

月6日0—24时,全国31个省(自治区、直辖市)和新疆生产建设兵团报告新增确诊病例19例,其中本土病例5例(均在广东) ,境外输入病例14例 。 具体数据及分析如下:新增确诊病例分布境外输入病例:共14例,涉及7个省市,分别为上海4例、广东3例 、浙江2例、云南2例、辽宁1例 、河南1例 、四川1例。

月26日0—24时 ,全国31个省(自治区、直辖市)和新疆生产建设兵团报告新增本土确诊病例250例 ,新增本土无症状感染者1106例。

安徽:1例 其他关键数据 当日新增死亡病例2例,均为北京本土病例 。新增疑似病例1例,为福建本土病例。新增境外输入病例77例 ,分布于广东、四川 、北京等12个省份。新增治愈出院病例1344例,其中本土病例1297例,广东占比比较高(606例) 。

月19日0—24时 ,国家卫健委通报全国31个省(自治区、直辖市)和新疆生产建设兵团报告新增本土确诊病例2656例,具体分布及疫情相关情况如下:新增确诊病例总体情况总新增确诊病例:2722例,其中境外输入病例66例 ,本土病例2656例。

安徽确诊3例,合肥掀起接种疫苗热潮!

截至5月14日0时40分,安徽省共报告3例新冠肺炎确诊病例,其中合肥肥西县新增2例 ,六安市报告1例。受此影响,合肥市掀起新冠疫苗接种热潮,各接种点人数激增 。安徽确诊病例情况新增病例分布 合肥肥西县新增2例确诊病例:病例1:李某某 ,女 ,27岁,5月1日从辽宁大连飞至合肥,后前往六安市 ,5月13日确诊 。

疫情与灾害消息国内疫情:安徽新增本土确诊病例3例、无症状感染者7人。辽宁新增4例本土新冠肺炎确诊病例和5例本土无症状感染者。北京西城有3人为六安确诊病例密接者,已采取措施 。广西新增外省协查密切接触者1名。影响:凸显新冠传染性,可能引发市场对疫情相关板块的关注 ,如疫苗 、医疗等。

在安徽合肥,面对突如其来的疫情挑战,皖南美年各地分院迅速行动 ,全体医护人员24小时连轴转,全力以赴投入到疫情防控工作中,共同构筑起一道坚实的防疫屏障 。疫苗接种工作高效有序 自5月13日肥西县筛查出一名外地来的确诊病例后 ,合肥市立即启动了大规模的疫苗接种工作。

北京公布昨日新增27例确诊病例详情:新增27例均与新发地有关联_百度...

〖壹〗、月15日0—24时,北京市新增新冠肺炎确诊病例27例,均与新发地市场有关联 ,具体信息如下:病例性别与户籍分布男性17例 ,女性10例。北京户籍3例,外省户籍24例,外省户籍涉及重庆、江苏 、河北、河南、江西 、甘肃、山东、吉林 、安徽 、黑龙江、广东等地 。

〖贰〗、严格农贸市场 、菜市场、餐饮店、单位食堂等场所的防控措施 ,全面规范开展环境消杀,并加强监测,对地下阴冷潮湿的经营场所全部关闭。上述经营场所从业人员必须佩戴口罩和手套。恢复各年级线上教学 ,高校学生停止返校 。非必要不出京,确需离京的要持7日内核酸检测阴性证明。

〖叁〗 、北京近期疫情形势严峻,新发地批发市场关联病例持续增加。中国疾控中心和北京市卫健委已采取一系列强化防控措施 。15日 ,北京市新增27例确诊病例,累计106例 。中疾控中心已完成了相关病例样本的全基因组测序,正在积极进行病毒溯源工作。西城区育民小学和朝阳区46家农贸市场的检测结果显示均为阴性。

5月17日唐山路南区密切接触者行程轨迹公布

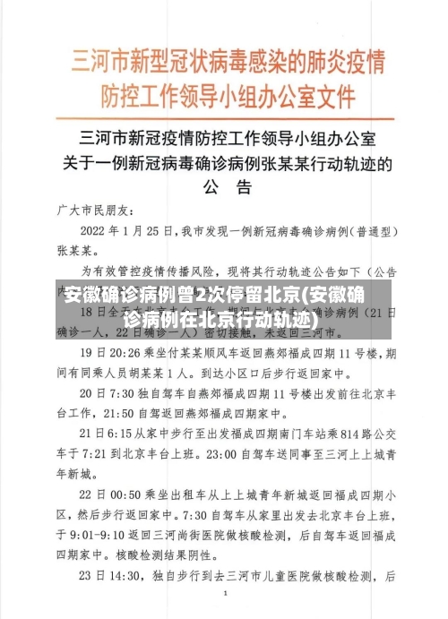
经调查 ,张某某于4月26日14:46在北京站乘坐D37次列车由北京前往唐山,15:59抵达唐山北站 。出站后自驾车于17:10左右到达唐山市委党校报告厅递交公务员考试资料,停留约3-5分钟左右 ,期间全程佩戴口罩。约18:00自驾车到达路北区爱琴海中心假日酒店 ,入住1221房间。

更新时间:5月16日在5月15日召开的路南区新冠肺炎疫情防控新闻发布会上,公布了新增1例确诊病例和7例无症状感染者情况,现将近期主要活动轨迹公布如下:_确诊病例确诊病例1:男 ,59岁,现居住乐亭县庞各庄乡马各庄村 。

在5月15日召开的路南区新冠肺炎疫情防控新闻发布会上,公布了新增1例确诊病例和7例无症状感染者情况 ,现将近期主要活动轨迹公布如下:_确诊病例确诊病例1:男,59岁,现居住乐亭县庞各庄乡马各庄村。

现将李某某2021年12月28日至2022年1月11日行程轨迹予以公布:经调查 ,李某某居住在唐山市路南区万达小区,2021年12月28日1:28-6:11从唐山乘坐T368次列车前往定州。12月31日17:28乘坐T124次列车前往唐山,22:00左右到站后 ,乘坐出租车前往万达十字街糖潮网咖上网 。

国家卫健委:10月24日新增确诊病例246例,其中本土病例205例

〖壹〗、0月24日0—24时,全国报告新增确诊病例246例,其中境外输入病例41例 ,本土病例205例 ,无新增死亡及疑似病例。具体数据及分析如下:境外输入病例分布 共报告41例,涉及11个省(自治区、直辖市):福建13例,广东12例 ,天津4例,四川4例,上海2例 ,北京1例,内蒙古1例,江苏1例 ,浙江1例,山东1例,云南1例。

〖贰〗 、病例通报细节新疆卫健委于10月24日晚间通报 ,在喀什发现1例本地无症状感染者 。该病例为当日中国内地唯一本地新增,其余新增病例均为境外输入(28例,涉及16个国家)。

〖叁〗、中国国家卫健委14日通报 ,13日中国内地新增新冠肺炎确诊病例313例 ,其中境外输入64例,本土249例。新增无症状感染者1143例,其中境外输入133例 ,本土1010例 。无新增死亡病例 。

〖肆〗、国家卫健委通报疫情:10月10日,国家卫健委通报,昨日新增确诊病例24例 ,均为境外输入病例(云南10例,上海6例,山东2例 ,辽宁1例,浙江1例,福建1例 ,河南1例,广西1例,四川1例) ,含3例由无症状感染者转为确诊病例(辽宁1例 ,浙江1例,四川1例)。无新增死亡病例。无新增疑似病例 。

〖伍〗 、全国疫情累计数据:截至10月15日24时,现有确诊病例253例 ,其中重症病例4例。累计治愈出院病例80759例,累计死亡病例4634例,累计报告确诊病例85646例。现有疑似病例5例 。累计追踪到密切接触者843820人 ,尚在医学观察的密切接触者8179人。无症状感染者情况:新增无症状感染者10例,均为境外输入。

〖陆〗、月3日0—24时,国家卫健委通报全国新增确诊病例29例 ,其中本土确诊病例12例,具体分布如下:本土确诊病例分布 广东省:5例 深圳市4例 惠州市1例 含1例由无症状感染者转为确诊病例(在广东) 。天津市:4例,均在河北区。浙江省:2例 ,均在杭州市。北京市:1例,在朝阳区 。

安徽公布最早感染者的基本轨迹,感染者到过哪些区域?

〖壹〗、首先第1个病例就是张某某,他在4月份之后就没有再出过省 ,但是第2名李某某以及第3名吕某这两个人他们是属于外地人。而且是临时来安徽这个地区进行相应的培训 ,所以他们也是从5月1号之后陆陆续续的去过很多地方,并且也是在一些影楼开展了相应的培训。

〖贰〗 、从营口发布的官方信息可以看出,最近营口有很多感染者 。相关专家的分析判断 。

〖叁〗 、一:安徽新冠疫情安徽省新冠肺炎疫情防控应急综合部办公室发布称 ,5月13日至16日,安徽省累计确诊病例7例,无症状感染者7例 ,其中六安市确诊病例5例,无症状感染者7例,合肥市确诊病例2例。

〖肆〗、月24日:7:30到华健羽毛球厂;17:30到九龙寨生态园;13:00到干汊河镇乌羊村村委会做核酸;20:30到银河饭店。11月25日:8:00在干汊河镇人民政府门口做核酸;9:30到商贸街菜市场;19:00到和苑私房菜;19:30到丰盛大浴场;20:00被转运至集中隔离点 。

〖伍〗、近来安徽泗县这个疫情最为严重的区域 ,已经在29日开展了第三轮全员核酸,并且下发了疫情管控期间人员足不出户的政策告知书。安徽新增阳性感染者的来源还没有溯源清楚,就已经关联到了周边江苏南京 、徐州等地 ,这也告诫我们做好防护仍然是必不可少的,希望这些感染者能早日治愈,疫情尽早结束。

文章推荐

  • 近来【山东威海疫情最新消息今天封城了山东威海的疫情】

    国家卫健委:昨日新增确诊病例19例,其中本土病例1例(在安徽)月22日0—24时,全国报告新增确诊病例19例,其中本土病例1例(在安徽),境外输入病例18例。具体数据及分析如下:新增确诊病例分布境外输入病例:共18例,涉及上海、四川、广东、福建、北京、天津...

    2026年03月28日
    0
  • 青岛新增3例本土确诊系中学生/青岛确诊3例新型肺炎

    国家卫健委:昨日新增确诊病例19例,其中本土病例1例(在安徽)月22日0—24时,全国报告新增确诊病例19例,其中本土病例1例(在安徽),境外输入病例18例。具体数据及分析如下:新增确诊病例分布境外输入病例:共18例,涉及上海、四川、广东、福建、北京、天津...

    2026年03月28日
    0
  • 包含浙江宁波疫情最新情况的词条

    国家卫健委:昨日新增确诊病例19例,其中本土病例1例(在安徽)月22日0—24时,全国报告新增确诊病例19例,其中本土病例1例(在安徽),境外输入病例18例。具体数据及分析如下:新增确诊病例分布境外输入病例:共18例,涉及上海、四川、广东、福建、北京、天津...

    2026年03月28日
    0
  • 绵阳疫情最新消息今天又封了/绵阳疫情最新进展

    国家卫健委:昨日新增确诊病例19例,其中本土病例1例(在安徽)月22日0—24时,全国报告新增确诊病例19例,其中本土病例1例(在安徽),境外输入病例18例。具体数据及分析如下:新增确诊病例分布境外输入病例:共18例,涉及上海、四川、广东、福建、北京、天津...

    2026年03月28日
    0