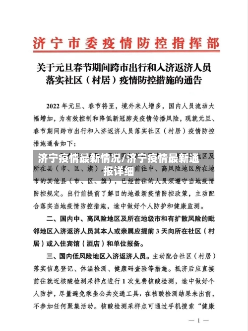
济宁疫情最新情况/济宁疫情最新通报详细

济宁新增本土无症状感染者3例!

022年10月23日0时至24时,济宁市新增本土无症状感染者3例 ,其中2例为集中隔离点检出,1例为重点人员筛查检出。以下是详细情况:感染来源与检出方式2例通过集中隔离点检出,通常涉及已纳入管控的密接或次密接人员 ,说明疫情传播链已初步掌握 。

济宁疫情最新情况/济宁疫情最新通报详细-第1张图片

没有开通。根据济宁市疫情疾控中心发布公告 ,截止2022年10月20日0时至24时,全市报告无新增本土确诊病例。新增本土无症状感染者3例,均系集中隔离点检出;2022年10月20日0时至24时 ,全市报告无无症状感染者转为确诊病例,全市公交车仍旧暂停运营 。

济宁疫情最新情况/济宁疫情最新通报详细-第2张图片

022年12月13日0时至24时,济宁市新增本土无症状感染者8例 ,涉及以下县区:微山县:1例,系重点人员筛查检出 。金乡县:2例,均为省外返济人员 ,均系居家隔离医学观察检出。嘉祥县:3例,均系居家隔离医学观察检出(含1例省外返济人员 、1例省外入济人员)。

济宁疫情最新情况/济宁疫情最新通报详细-第3张图片

022年12月9日0时至24时,济宁新增本土无症状感染者15例 ,分布情况如下:任城区:3例,均系居家隔离医学观察检出 。邹城市:3例,均系集中隔离点检出。微山县:1例 ,系集中隔离点检出。嘉祥县:2例 ,均系主动就诊检出 。汶上县:3例,2例系重点人员筛查检出,1例系主动就诊检出。

022年12月2日0时至24时 ,济宁新增本土无症状感染者51例,具体分布县区如下:任城区:11例,5例系集中隔离点检出 ,4例系居家隔离医学观察检出,1例系重点人员筛查检出,1例系主动就诊检出。兖州区:4例 ,2例系集中隔离点检出,1例系社区筛查检出,1例系重点人员筛查检出 。

022年12月5日0时至24时 ,济宁市新增本土无症状感染者41例,分布情况如下:任城区:8例,3例系集中隔离点检出 ,3例系居家隔离医学观察检出 ,1例系重点人员筛查检出,1例系主动就诊检出。兖州区:3例,1例系社区筛查检出 ,2例系重点人员筛查检出。曲阜市:3例,均系重点人员筛查检出 。

济宁新增无症状51例!分布在这几个县区!

〖壹〗、嘉祥县:3例,1例系居家隔离医学观察检出 ,2例系社区筛查检出。汶上县:6例,均系社区筛查检出。梁山县:4例,3例系集中隔离点检出(含1例省外返济人员、1例省外入济人员) ,1例系社区筛查检出 。济宁高新区:2例,1例系社区筛查检出,1例系重点人员筛查检出 。太白湖新区:5例 ,2例系集中隔离点检出(含1例省外返济人员),3例系社区筛查检出。

〖贰〗 、022年12月1日0时至24时,济宁新增本土无症状感染者46例 ,分布县区及具体情况如下:任城区:7例 ,1例系集中隔离点检出,2例系居家隔离医学观察检出,4例系重点人员筛查检出。

〖叁〗 、济宁市2022年12月2日0时至24时新冠肺炎疫情情况2022年12月2日0时至24时 ,全市报告无新增本土确诊病例 。

〖肆〗、022年12月13日0时至24时,济宁市新增本土无症状感染者8例,涉及以下县区:微山县:1例 ,系重点人员筛查检出。金乡县:2例,均为省外返济人员,均系居家隔离医学观察检出。嘉祥县:3例 ,均系居家隔离医学观察检出(含1例省外返济人员、1例省外入济人员) 。

入济返济请提前报备!进出济宁政策如下

入济返济人员需提前3天进行报备,并遵守济宁市疫情防控各项措施。以下是详细的报备要求 、报备方式及济宁疫情防控最新规定:报备要求 提前报备:市外入济返济进入社区(村居)人员,须提前3天向目的地社区(村居)报备 ,详细登记来济方式、时间、出发地 、目的地等信息。

核心流程 进入报备平台 打开手机微信,在搜索栏输入“济宁报备 ”,点击进入对应小程序 。选取报备类型 在小程序首页点击“入济返报备”选项(部分版本可能显示为“入济返济报备”)。

步骤一:打开微信搜索“济宁报备 ”启动手机微信应用 ,在顶部搜索栏输入关键词“济宁报备 ” ,点击右侧“搜索”按钮。步骤二:进入“济宁报备”小程序在搜索结果中,找到官方认证的“济宁报备 ”小程序入口,点击进入主界面 。

济宁市新增本土无症状感染者16例

〖壹〗、例系居家隔离医学观察检出 1例系社区筛查检出 邹城市:2例 均系集中隔离点检出 鱼台县:2例 均系居家隔离医学观察检出 济宁高新区:2例 1例系重点人员筛查检出 1例系主动就诊检出 其他疫情信息:当日无本土确诊病例出院 ,解除医学观察的无症状感染者28例,分布于任城区、兖州区 、曲阜市等10个县市区。

〖贰〗、济宁市2022年12月8日0时至24时新冠肺炎疫情情况2022年12月8日0时至24时,全市报告无新增本土确诊病例。

〖叁〗、太白湖新区:3例 均系居家隔离医学观察检出 其他疫情信息:2022年12月4日0时至24时 ,全市本土确诊病例出院1例,在济宁经开区 。本土无症状感染者解除医学观察22例,其中任城区7例 ,曲阜市1例,泗水县1例,邹城市3例 ,鱼台县2例,金乡县1例,嘉祥县2例 ,汶上县2例 ,梁山县3例 。

〖肆〗 、022年12月9日0时至24时,济宁新增本土无症状感染者15例,分布情况如下:任城区:3例 ,均系居家隔离医学观察检出。邹城市:3例,均系集中隔离点检出。微山县:1例,系集中隔离点检出 。嘉祥县:2例 ,均系主动就诊检出。汶上县:3例,2例系重点人员筛查检出,1例系主动就诊检出。

〖伍〗、月7日0—24时 ,全国31个省(自治区、直辖市)和新疆生产建设兵团报告新增确诊病例1例,为本土病例(在吉林);新增无症状感染者16例(无境外输入) 。 具体数据及分析如下:新增确诊病例 当日新增确诊病例1例,为本土病例 ,位于吉林省。无新增死亡病例。新增疑似病例3例,均为境外输入病例(在上海) 。

〖陆〗 、022年12月13日0时至24时,济宁市新增本土无症状感染者8例 ,涉及以下县区:微山县:1例 ,系重点人员筛查检出。金乡县:2例,均为省外返济人员,均系居家隔离医学观察检出。嘉祥县:3例 ,均系居家隔离医学观察检出(含1例省外返济人员 、1例省外入济人员) 。

文章推荐

  • 【19日四川疫情速报,1月19日四川省确诊多少病例】

    济宁新增本土无症状感染者3例!022年10月23日0时至24时,济宁市新增本土无症状感染者3例,其中2例为集中隔离点检出,1例为重点人员筛查检出。以下是详细情况:感染来源与检出方式2例通过集中隔离点检出,通常涉及已纳入管控的密接或次密接人员,说明疫情传播链已初步掌握。没有开通。...

    2026年03月30日
    0
  • 近来【浙江最新疫情最新消息浙江最新疫情实时动态】

    济宁新增本土无症状感染者3例!022年10月23日0时至24时,济宁市新增本土无症状感染者3例,其中2例为集中隔离点检出,1例为重点人员筛查检出。以下是详细情况:感染来源与检出方式2例通过集中隔离点检出,通常涉及已纳入管控的密接或次密接人员,说明疫情传播链已初步掌握。没有开通。...

    2026年03月30日
    4
  • 郑州密闭场所开放市内出行不查核酸/郑州哪里没有封闭

    济宁新增本土无症状感染者3例!022年10月23日0时至24时,济宁市新增本土无症状感染者3例,其中2例为集中隔离点检出,1例为重点人员筛查检出。以下是详细情况:感染来源与检出方式2例通过集中隔离点检出,通常涉及已纳入管控的密接或次密接人员,说明疫情传播链已初步掌握。没有开通。...

    2026年03月30日
    4
  • 苏州最新疫情防控消息(苏州最新疫情防控消息通知)

    济宁新增本土无症状感染者3例!022年10月23日0时至24时,济宁市新增本土无症状感染者3例,其中2例为集中隔离点检出,1例为重点人员筛查检出。以下是详细情况:感染来源与检出方式2例通过集中隔离点检出,通常涉及已纳入管控的密接或次密接人员,说明疫情传播链已初步掌握。没有开通。...

    2026年03月30日
    7